La malattia di Alzheimer (AD) è stata una sfida sanitaria globale pressante, che ha colpito oltre 50 milioni di persone in tutto il mondo. La deposizione extracellulare delle placche di amiloide-beta (abeta) è la principale causa patogena di AD. Mentre sono disponibili terapie esistenti come gli anticorpi monoclonali che prendono di mira abeta, sono o limitate nell'efficacia clinica o economicamente costose. È quindi indispensabile trovare gli inibitore abeta sicuri ed economici.
Questo dicembre, un team di ricerca dell'università di Kindai in giappone ha pubblicato uno studio in neurochimica International-a Q1 journal nel campo delle neurobiezie-potenziale protettivo del cervello dell'arginina.

Esperimenti In vitro, 1 mM di arginina ridotta abeta42 aggregazione di circa il 80%. Le fibrillazioni abeta42 trattate hanno mostrato una riduzione significativo della lunghezza, con effetti paragonabile a quella di EGCG, un inibitore classico.

Negli esperimenti del modello Drosophila, la somministrazione orale di arginina ha ridotto la deposizione di abeta In un modo dose-dipendente. Ha anche alleviato l'uretra oculare a causa della tossicità abeta senza incidere dell'espressione genica.

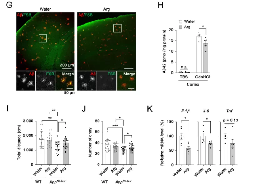
Ulteriori esperimenti sui topi hanno confermato che la somministrazione orale a lungo termine dell'arginina riduce le placche abeta nella corteccia cerebrale e nell'ippocampo, abbassa il livello di abeta42 solubile, migliora le anormalità sensoriali negli animali, E inibisce il rilascio di fattori infiammatorio come IL-1 e IL-6.

L'arginina (Arg) è un aminoacido alcalino che il corpo umano può sintetizzare in piccole quantità da solo. La dieta quotidiana-inclusa carne, prodotti lattiero-caseari e noci-rimane la sua fonte primaria, con adulti che mangiano circa 4-6 grammi al giorno. Offre un rapporto qualità-prezzo molto più elevato rispetto agli ingredienti simili. La materia prima di arginina alimentare ha un prezzo solo di 8-25 yuan per 100 grammi, che è molto inferiore a quella di EGCG, resveratrolo e altre sostanze simili.
Oltre la protezione del cervello, l'arginina offre molteplici vantaggi chiave:
Regolazione immunitaria: promuove il rilascio di ormoni immunitari, migliora la funzione T-cell, aumenta i livelli di anticorpi e il rapporto di concentrazione CD4 e CD8 e rafforza l'immunità generale.
Protezione vascolare: regola il metabolismo dei lipidi, riduce i trigliceridi e il colesterolo "cattivo", aumenta il colesterolo "buono" e protegge l'endotelio vascolare.
Regolazione della crescita cellulare: regola in modo bidirezionale la crescita cellulare attraverso i suoi derivati, previene l'osteoartrite e supporta la riparazione dei tessuti.
La domanda di mercato è in aumento e le sue condizioni di applicazione sono ampie.
Il mercato globale dell'arginina cresce costantemente e viene proiettato per raggiungere 840 milioni di dollari usa entro il 2026. Tra i suoi settori applicativi, prodotti alimentari e nutrizionali account per il 45%, mentre la cura personale e i cosmetici compongono il 32%. L'aggiornamento della domanda di consumo sanitario ha reso l'arginina una materia prima richiesta.
Come produttore professionale con 20 anni di esperienza nel settore degli ingredienti per integratori alimentari, il campo naturale vanta una squadra di ricerca e sviluppo senior da 32 membri e contiene oltre 39 brevetti nazionali. I nostri prodotti vengono esportati in più di 100 paesi in tutto il mondo, servendo marchi famosi come Nestlé e LG.
Utilizzando la tecnologia avanzata di consegna liposomale, possiamo migliorare in modo significativo la disponibilità di arginina. Forniamo materie prime arginina ad alta purezza, stabili e affidabili insieme a soluzioni personalizzate. Se sei in via di sviluppo di prodotti nella salute del cervello, supporto immunitario o settori alimentari funzionali, benvenuto per contattaci e unire le mani per afferrare nuove opportunità nel mercato della salute!