Nel regno del microbioma intestinale, Akkermansia muciniphia (batteri Akk per breve) è stato a lungo celebrato come un "probiotico stella". Ad ogni modo, uno studio recente di un team di ricerca dell'università di Tsinghua, pubblicato in microbiologia naturale, ha consegnato uno splendido "inversione di ruolo" per questo noto "guardiano intestinale"-che rivela che in condizioni immunitarie specifiche, i batteri Akk dall'aspetto innocuo possono trasformare in un accessorio di agenti atmosferici, intensificare efficacemente l'escalation delle infezioni intestinali. Come si sviluppa questo drama "double agent" nel mondo microbico?

Il nome Akkermansia muciniphia-or "Akk bacteria" per short-suggerimenti già alla sua unica strategia di sopravvivenza: questo "mucin-loving" microbe si basa principalmente su mucin, il componente principale dello strato di muco intestinale, come fonte alimentare. Lontano dall'essere un distruttore dell'intestino, questo "mangiatore di muco" funziona come un custode intestinale dedicato, giocando a più ruoli chiave nel mantenimento del benessere digestivo:
Facendo cadere la mucin, i batteri Akk stimolano continuamente le cellule epiteliali intestinali per riparare se stessi e secrete più muco, ricostruisce e mantiene in modo attivo una barriera ottimale della mucosina intestinale-uno strato protettivo che protegge l'intestino dagli intrusi nocivi.
Attraverso la mutina di metallizzazione, produce prodotti biologici benefici come il butirrato, un acido grasso a catena corta che serve come fonte di energia diretta per le cellule intestinali. Tali microrganismi aiutano anche a regolare il metabolismo energetico del corpo, collegano la salute dell'intestino all'efficienza globale del metabolismo.
I batteri Akk collegano direttamente con le cellule immunitarie, sintonizzazione fine dell'intensità delle risposte infiammatorie. Questa interazione garantisce un delicato equilibrio nel sistema immunitario locale dell'intestino, previene sia l'infiammazione eccessiva che l'emincenza immunitaria.
Rinforzando la barriera fisica del muco, i batteri Akk creano uno scudo robusto che blocca le tossine e i microrganismi dal rivestimento intestinale e entra nel flusso sanguigno, aumentando la prima linea di difesa dell'intestino.
Questo ruolo multifunzionale-nutriente lo strato di muco, riparatore dell'intestino, regolazione dell'immunità, E sostenere il metabolismo-ha solidificato lo stato di lunga data dei batteri Akk come un "probiotico stellato" e un simbolo iconico della salute dell'intestino.
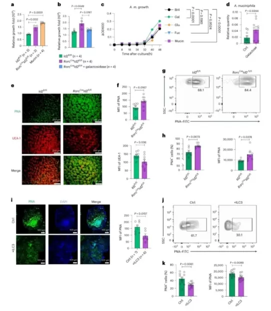
La storia ha portato una svolta drammatica quando i ricerca hanno visto infezioni intestinali particolarmente gravi in un modello che non ha visto le cellule immunitarie di ILC3-un sudoku che ha scoperto un lato scuro nascosto dei batteri Akk.
In un budello sano, le cellule immunitarie di ILC3 funzionano come "guardie di pattuglia intestinale", "nascondono continuamente la cytochine IL-22. Questa molecola funziona come un rivestimento protettivo per le cellule epiteliali intestinali, con due funzioni chiave:
A. Rinforzo della barriera fisica: aumentando la fucosilazione, crea una superficie della membrana liscia che blocca direttamente i batteri patetici dall'adesione al rivestimento dell'intestino.
B. Controllo del metabolismo: regola con precisione i livelli di galattosilazione, limitando le fonti di carbonio disponibili per la crescita eccessiva dei batteri Akk-mantenendo la popolazione in controllo.
Senza celle ILC3, questo sistema finemente sintonizzato crolla, attivando una cascata pericolosa:
1. Crescita non controllata: galattosilazione nelle cellule intestinali picchi, fornendo batteri Akk con un "buffet illimitato" di nutrienti. Questo fa esplodere in modo esplosivo la loro popolazione.
2. Produzione di reagenti tossici: i batteri Akk ricoperti iniziano a allagare l'intestino con succinato, un acido grasso a catena corta che diventa nocivo ad alti livelli:
A. Micromodifica dell'ambiente: riduce il pH dell'intestino, crea un ambiente ideale per i microrganismi come il rodinium di Citrobacter per colonizzare e moltiplicare.
B. Attivazione del virus: il succinato passa direttamente su geni patogenici, inclusi i fattori di viroenza Tir (adhesin) e Ler (regolatore dell'isola di patogenicità). Questo aumenta la capacità delle malattie di attaccare alle cellule intestinali e secrete le tossine.
Questo "good intention gUna reazione a catena da un errore "trasforma i batteri Akk da un protettore dell'intestino in un accessorio silenzioso di agenti atmosferici, gravità e rischio di infezione che amplificano in modo selettivo.
Questo studio unveils per la prima volta il meccanismo intricato che regola l'equilibrio dinamico tra il sistema immunitario host e il microbiota gut-una danza delicata che determina se i batteri agiscono come alleato o anniversari.
ILC3 immune cells ecrete IL-22 cytokine bours inibits gut cell galattosylation 130 restringere la crescita dei batteri Akk in eccesso
ILC3 comerosion 130 inarsient IL-22 130 galattosilazione non controllata/eclation di batteri Akk esplosivi
Questa scoperta infrange la credenza convenzionale che "i probiotici sono universali", dimostrando che le cerniere di ruolo di un microbe interamente sul contesto immunitario dell'host. Come le specie in un ecosystem, dominanza non regolata di un singolo ceppo batterico-anche un "vantaggioso" one-can tip the scale, turbante l'homeostasis generale dell'intestino.

ILC3s regola la glicostilazione dell'intestino per restringere la crescita dei batteri Akk
Questa ricerca non riduce il potenziale probiotico dei batteri Akk ma serve come promemoria vitale: il vero benessere dell'intestino è nella consapevolezza della natura dipendente dal contesto dei nostri alleato microbici. Ecco cosa significa per gestire la salute dell'intestino:
Mantenere la normale funzione delle cellule immunitarie come il ILC3-which produce la cytokina protettiva IL-22-may è più critica che semplicemente integrare i probiotici. Un robusto sistema immunitario funziona come il "conduttore" di microbiota gut, garantire batteri benefici come Akk rimanere nel loro ruolo protettivo piuttosto che passare A uno stato nocivo.
I batteri dell'intestino non funzionano nel vuoto-i loro effetti contano sul tuo ambiente immunitario unico. Le valutazioni di Routine dei marcatori immunitari (es.
La salute dell'intestino è una collaborazione tripartita tra cellule immunitarie, cellule epiteliali intestinali e microbiota. Interruzione di qualsiasi componente-sia che si sia un tuffo nell'attività ILC3, una barriera della mucosina debole o una crescita eccessiva batterica non controllata-può trigger problemi di cascata. Nutrire questo delicato ecosystem richiede un approccio olistico, non solo targeting di singoli germi.
As we reamment the "probiotic boned dual-natured" this Akk bacteria, la lezione è chiara: la vera salute dell'intestino inizia nel rispetto della difficoltà di questo eco interno. Invece di inseguire soluzioni "taglia unica", priority zing resilienza immunitaria-la propria capacità del corpo di regolare le interfacce microbiche-può essere la chiave per favorire un'armonia tra le cellule e i loro partner microbici.
Come fa il tuo budello microbiome converse con il tuo sistema immunitario?Segui il campo naturale, un professionistaIngredienti di supporto immunitarioProduttore, per l'ultima ricerca sulla salute dell'intestino all'avanguardia e unisciti a noi nella disravvivazione dei mistero del microbioma umano!